



















皆さん、ライトアップされました〝北沢浮遊選鉱場〟を暫く楽しまれますと、一人、二人と、送迎バスにと戻られますので、GONsanも(^-^)
バスでは、別段、人数確認をされます訳でも無く、全員揃ったと思われます頃合いを見て、ホテル万長へと向かいます。
ホテル万長近くまでバスが戻って来まして、ドラッグストア〝ウエルシア佐渡相川店〟の看板が眼に入りました所で途中下車のGONsanです。明日は佐渡滞在最終日で、また「両津港⇒新潟港」を〝ジェットフォイル〟に搭乗ですから船酔い防止策を取りませんと(^-^)
GONsanが下車しますと、他にも4~5名の方が同様に(^-^)
途中下車しますと、勿論、ここからホテルまではテクテクと歩きです(^-^)/
〝ウエルシア佐渡相川店〟の店内に入りますと、今まで乗り物酔い用の医薬品を求めた事がありませんから、何が良く効きますのかサッパリ(^-^;
仕方なく、レジの店員sanにお尋ねです。
そして、手にしましたのが、この「アネロン〝ニスキャップ〟」なんであります(^_^)v
説明書きには、『酔ってからでも効く』ですから、これはイイですねぇ\(^o^)/
これで、明日の準備は万全です(^_^)v
GONsanと一緒に下車しました他の方々は、何を求めておられますのか店内で物色中でありました。
で、独りでノンビリとホテルにと戻って来ますと、ロビーでは、前夜同様に〝佐渡おけさ〟の公演の真っ最中。こんな状況の中、ロビーを横切ります勇気なんぞ微塵もありませんGONsanですから、ロビーの片隅で終わりますまで拝見です。
ふん、ふん、この〝佐渡おけさ〟の公演メンバーは、毎日、替わりますようですネ。メンバー全員が昨夜とは異なっておりました(^.-)☆
佐渡滞在最終日の翌朝も、起床は、A.M.5:00起きのGONsanです。5:30前頃にはウォーキング開始で〝大間港跡〟へと向かいます。
未だ薄暗い中、右折すれば〝北沢浮遊選鉱場〟に向かいますT字交差点へとヤッて来まして〝大間港跡〟も目前です。
この交差点近くで眼が止まりましたのが、こんな「大間町」の説明板であります。この説明板には、こんな記載が…
◆大間町
大間は大きな澗、湊を意味する。廻船の入江で栄え、米問屋が軒を並べ、大間番所が置かれていた。番所付きの問屋八軒の筆頭橘屋は、良寛の母おのぶの生家である。明治中期には最新の工法で大間港が整備され、鉱山用港湾の町として発展した。佐渡鉱山の鉱石は、この港から搬出された。
せっかく撮りました画像がピンボケで文字が不鮮明で読みにくいのでありますけど、多分、この様な記載だったと思います。
ふん、ふん、曹洞宗の僧侶〝良寛〟sanは、備中玉島(現・岡山県倉敷市)の円通寺で12年間修行しておられますから、岡山の方かと思いましたら、ふ~ん、越後国出雲崎(現・新潟県三島郡出雲崎町)のご出身でありましたか(^.-)☆
※ 円通寺の良寛sanに関しましては、GONsanのホームページにも綴っていますので、下記URLでご覧頂けましたら幸いです。
円通寺 ⇒ http://gon.mbsrv.net/2020entsuji01.html
そして、お母上は、佐渡のお生まれでしたのですねぇ~
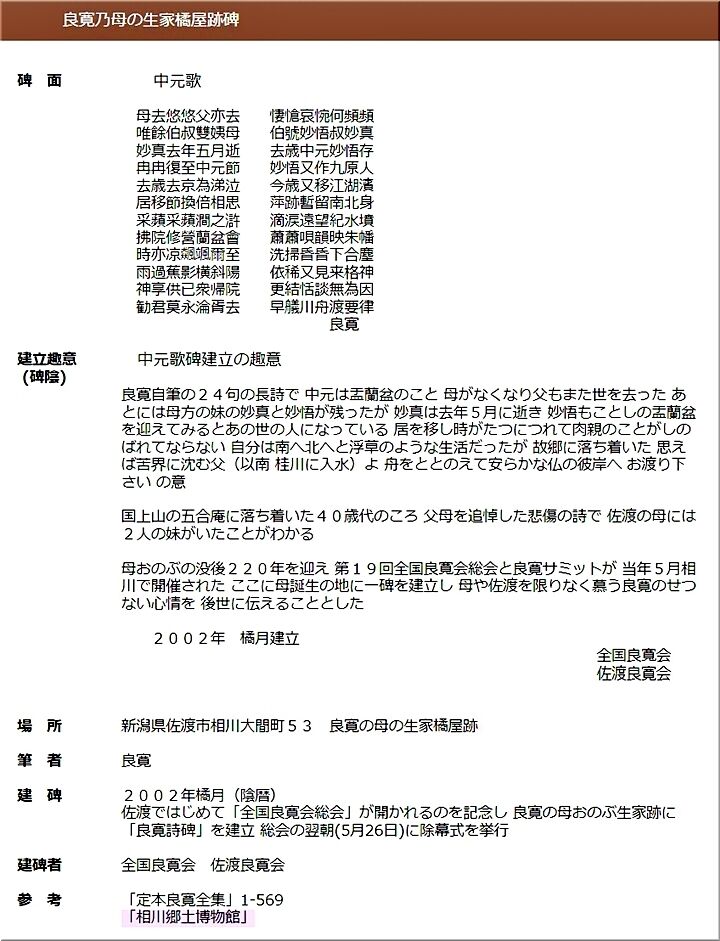
ここには、「中元歌 -- 良寛 --」の詩碑も…何と記載してありますのか、よく分かりませんので、WEB上で検索してみますと、こんな〝良寛詩碑「母去悠悠父亦去」中元歌〟の詳細な記述がありましたネ(^_^)v
◆良寛詩碑「母去悠悠父亦去」中元歌
--- 良寛乃母の生家橘屋跡碑 ---
碑 面
-- 中元歌 --
母去悠悠父亦去 悽愴哀惋何頻頻
唯餘伯叔雙姨母 伯號妙悟叔妙真
妙真去年五月逝 去歳中元妙悟存
冉冉復至中元節 妙悟又作九原人
去歳去京為涕泣 今歳又移江湖濱
居移節換倍相思 萍跡暫留南北身
采蘋采蘋澗之滸 滴涙遠望紀水墳
拂院修營蘭盆會 蕭蕭唄韻映朱幡
時亦凉飆颯爾至 洗掃昏昏下合塵
雨過蕉影横斜陽 依稀又見来格神
神享供已衆帰院 更結恬談無為因
勧君莫永淪胥去 早艤川舟渡要律
-- 良寛 --
《建立趣意(碑陰)》
--- 中元歌碑建立の趣意 ---
良寛自筆の24句の長詩で 中元は盂蘭盆のこと 母がなくなり父もまた世を去った あとには母方の妹の妙真と妙悟が残ったが 妙真は去年5月に逝き 妙悟もことしの盂蘭盆を迎えてみるとあの世の人になっている 居を移し時がたつにつれて肉親のことがしのばれてならない 自分は南へ北へと浮草のような生活だったが 故郷に落ち着いた 思えば苦界に沈む父(以南 桂川に入水)よ 舟をととのえて安らかな仏の彼岸へ お渡り下さい の意
国上山の五合庵に落ち着いた40歳代のころ 父母を追悼した悲傷の詩で 佐渡の母には2人の妹がいたことがわかる
母おのぶの没後220年を迎え 第19回全国良寬会総会と良寛サミットが 当年5月相川で開催された ここに母誕生の地に一碑を建立し 母や佐渡を限りなく慕う良寛のせつない心情を 後世に伝えることとした
-- 2002年 橘月建立 全国良寬会・佐渡良寛会 --
場 所:新潟県佐渡市相川大間町53 良寛の母の生家橘屋跡
筆 者:良寛
建 碑:2002年橘月(陰暦) 佐渡ではじめて「全国良寛会総会」が開かれるのを記念し 良寛の母おのぶ生家跡に「良寛詩碑」を建立 総会の翌朝(5月26日)に除幕式を挙行
建碑者:全国良寛会・佐渡良寛会
参 考:「定本良寛全集」1-569 「相川郷土博物館」
それでは、この説明板の後ろ側方向が〝大間港跡〟ですから、向かってみます。
そぅしましたら、眼の前に、いきなり『私有地につき関係者以外〝立入禁止〟』ですから、〝んっ!?〟のGONsan。
『立入禁止』と言われましても、せっかく訪れましたのですから、引き返します訳には行きません。それに〝観光客〟のGONsanですから「関係者以外」には該当しませんでしょうから(^-^)/
とにかく、立ち入らせて頂き拝見開始です(^-^)//"
GONsan のホームページ ↓
日本全国通過旅 (http://gon.mbsrv.net/)
GONsanがこよなく愛します芦田川には、こんなおばけフナが生息しております(^.-)☆








































