







広島県では、昨日(5/10)は新たに1/0人の新型コロナウイルス感染が確認され、この180人は3番目に多いとの事であります。
福山市でも依然として、連日10人を越えます感染者が確認されております。
こんな状況下で、80歳以上の方へのワクチン接種券が本日(5/11)郵送により発送されましたようであります。
・【新型コロナウイルス感染症の感染者の発生について】
--- 2021/05/07(金) 福山市 午後04:06 ---
5/6(木)、803~816例目となる14人の感染者が確認されました。詳細は画像のとおりです。
緊急対処期間となる本日5/7(金)から1カ月間、集中的な接触機会の減少などの感染防止対策をお願いします。
・【福山市立柳津小学校の学校再開について】
--- 2021/05/07(金) 福山市 午後06:38 ---
臨時休業中の柳津小学校の関係児童・職員を対象に実施したPCR検査の結果は、全て陰性でした。5/10(月)から学校を再開します。放課後児童クラブについては5/8(土)から再開します。
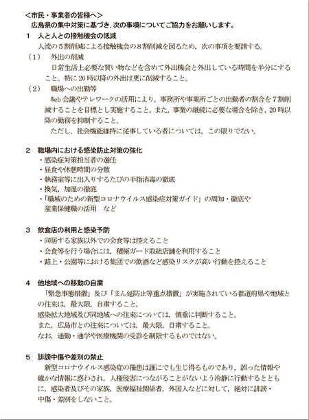
・【新型コロナウイルス感染防止緊急対処について】
--- 2021/05/08(土) 福山市 午前07:00 ---
4/29~5/16までを「取組集中期間」として、新型コロナウイルス感染症対策に取り組んでいましたが、本市において感染が継続的に確認され、病床や宿泊療養施設がひっ迫しつつあると捉えており、更なる対策強化のため、5/7(金)から1か月間を「緊急対処期間」として集中的な感染対策に取り組みます。詳細は画像のとおりです。
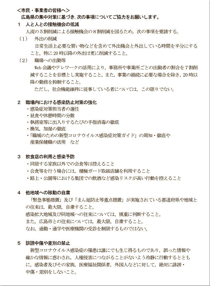
・【新型コロナウイルス感染防止緊急対処における公共施設の利用について】
--- 2021/05/08(土) 福山市 午前07:01 ---
5/7(金)から1か月、公共施設の利用については、地域のサークル活動等の利用自粛、文化施設等の入場制限、大型遊具の使用禁止を行います。詳しくは画像のとおりです。
市内において感染が急拡大した場合や、国・県において新たな対処方針が示された場合には、対応を変更することがあります。
・【新型コロナウイルス感染症の感染者の発生について】
--- 2021/05/08(土) 福山市 午後03:38 ---
5/7(金)、817~827例目となる11人の感染者が確認されました。詳細は画像のとおりです。
・【福山市立中央中学校の学校再開について】
--- 2021/05/08(土) 福山市 午後06:13 ---
臨時休業中の中央中学校の関係生徒・職員を対象に実施したPCR検査の結果は、全て陰性でした。5/10(月)から学校を再開します。
・【新型コロナウイルス感染症の感染者の発生について】
--- 2021/05/09(日) 福山市 午後02:36 ---
5/8(土)、828~835例目となる8人の感染者が確認されました。詳細は画像のとおりです。
・【福山市立坪生小学校の臨時休業について】
--- 2021/05/09(日) 福山市 午後06:43 ---
本日5/9(日)、坪生小学校の児童1人が、新型コロナウイルス感染症に感染していることが確認されました。接触者調査のうえPCR検査を実施し、あわせて消毒等を行うため、5/12(水)まで臨時休業とします。また、放課後児童クラブも5/12(水)まで休会とします。
・【福山市立千年中学校の臨時休業延長について】
--- 2021/05/09(日) 福山市 午後06:43 ---
本日5/9(日)、千年中学校の生徒1人が、新型コロナウイルス感染症に感染していることが確認されました。5/11(火)まで臨時休業を延長します。
・【新型コロナウイルス感染症の感染者の発生について】
--- 2021/05/10(月) 福山市 午後03:41 ---
5/9(日)、836~847例目となる12人の感染者が確認されました。詳細は画像のとおりです。
6/6(日)までを緊急対処期間として取り組んでいます。日常生活においては可能な限り人との接触を減らしてください。
緊急対処期間についてはこちら
https://www.city.fukuyama.hiroshima.jp/soshiki/jouhou-hasshin/224824.html
・【新型コロナウイルス感染症の感染者の発生について】
--- 2021/05/11(火) 福山市 午後02:50 ---
5/10(月)、848~856例目となる9人の感染者が確認されました。詳細は画像のとおりです。
・【新型コロナウイルスワクチン接種券が順次届きます】
--- 2021/05/11(火) 福山市 午後03:00 ---
*80歳以上の方へ接種券を封筒で発送しました。順次ご自宅に届きます。
*「集団接種」の予約が2回分まとめてできます。
*専用サイト(https://fukuyama-corona.jp/)または電話(8:30~17:15 土・日・祝日含む)で予約してください。
*6/8から個別の医療機関での接種も始まります。接種できる医療機関は広報6月号でお知らせします。
・【福山市立千年中学校の学校再開について】
--- 2021/05/11(火) 福山市 午後07:04 ---
臨時休業中の千年中学校は、5/12(水)から学校を再開します。
…と、こんな福山市の状況で、GONsan達への新型コロナウイルスワクチン接種券は、当初の予定通り6/10(木)のようです。
接種券が届きますと、今度は接種日の予約が集中するのかも分かりませんけど、スムーズに接種が進行し凡ての人が一日も早く接種完了となりますと宜しいですねぇ(^-^)//"
GONsan のホームページ ↓
日本全国通過旅 (http://gon.mbsrv.net/)
GONsanがこよなく愛します芦田川には、こんなおばけフナが生息しております(^.-)☆








































